Flexop
Flexible Employment Opportunities
Empower your job search with personalized recommendations and easy application tracking
Project Overview
What’s the problem?
Job seekers in Norway struggle to find flexible employment opportunities due to a lack of accessible tools and incentives, leading to frustration, disengagement, and missed opportunities. Solving this problem could greatly enhance job seekers' experiences and improve job market dynamics.
How did I solve it?
I crafted a job search app that empowers Norwegian job seekers with streamlined search, flexibility, transparency, and ongoing support.
My Role
Solo student project exam for Noroff UX design program
Duration
5 weeks
Tools
Miro, Excel, Google Sheets, Figma
Deliverables
High-Fidelity Prototype
Design Process
Empathise
Research Goals
Discover people’s current relationship with flexible work, and how they feel about the overall experience.
Learn about people’s current pain points, frustrations, and barriers about searching for flexible work in Norway and how to improve it.
User Interviews Highlight Job Seeker Frustrations
Semi-structured interviews with 5 job seekers revealed substantial loss of motivation due to irrelevant job listings and unclear employer communication.
Sticky notes summarize key quotes from job seekers highlighting challenges with online job platforms.
Survey Highlights Need for Tailored Job Recommendation
Surveys on social media highlighted the need for tailored job recommendations, with 28 pieces of valuable input indicating a major frustration with irrelevant job suggestions.
Bar chart displaying survey responses on job search frustrations when using apps.
User Insights
Research shows that Norwegian job seekers value flexible work for better work-life balance but find the job search process disheartening due to irrelevant suggestions, unclear communication, complex interfaces, high competition, and lack of feedback.
Understanding the Competitive Landscape
Existing job search platforms often fall short in key areas. They frequently lack advanced filtering options for flexible jobs, provide unclear job descriptions about role flexibility, have complex user interfaces, and offer limited feedback to applicants. Additionally, they do not help users stand out in a competitive job market.
Define
Understanding Flexible Worker’s Needs
Detailed personas and empathy maps were crafted to visualize job seekers' experiences and pain points.
Ideate
Transition to Ideation
After thoroughly analyzing user personas and empathy maps, I identified key challenges and opportunities within the job search experience. With a clear understanding of these user needs, I transitioned into the ideation phase to develop targeted solutions.
Key challenges and opportunities were identified, leading to targeted solutions such as:
Emphasize Flexible Opportunities: Advanced filters and clear indicators for flexible work options.
Provide Application Support: Guided templates and customizable tools for resumes and cover letters.
Enhance User Experience: Simplified, intuitive user interface.
Boost Confidence and Motivation: Personalized feedback, motivational content, and interactive support.
Track Application Progress: Real-time application tracking system.
Digital Ideation Session
Goals: Generate ideas, prioritize features, select top ideas.
Participants: Five job seekers for diverse perspectives.
Top Features: Personalized job recommendations, online tutorials, QR code with resume.
Brainstorming session in Miro featuring ideas for improving a job search app, organized by categories with dot voting to prioritize key solutions.
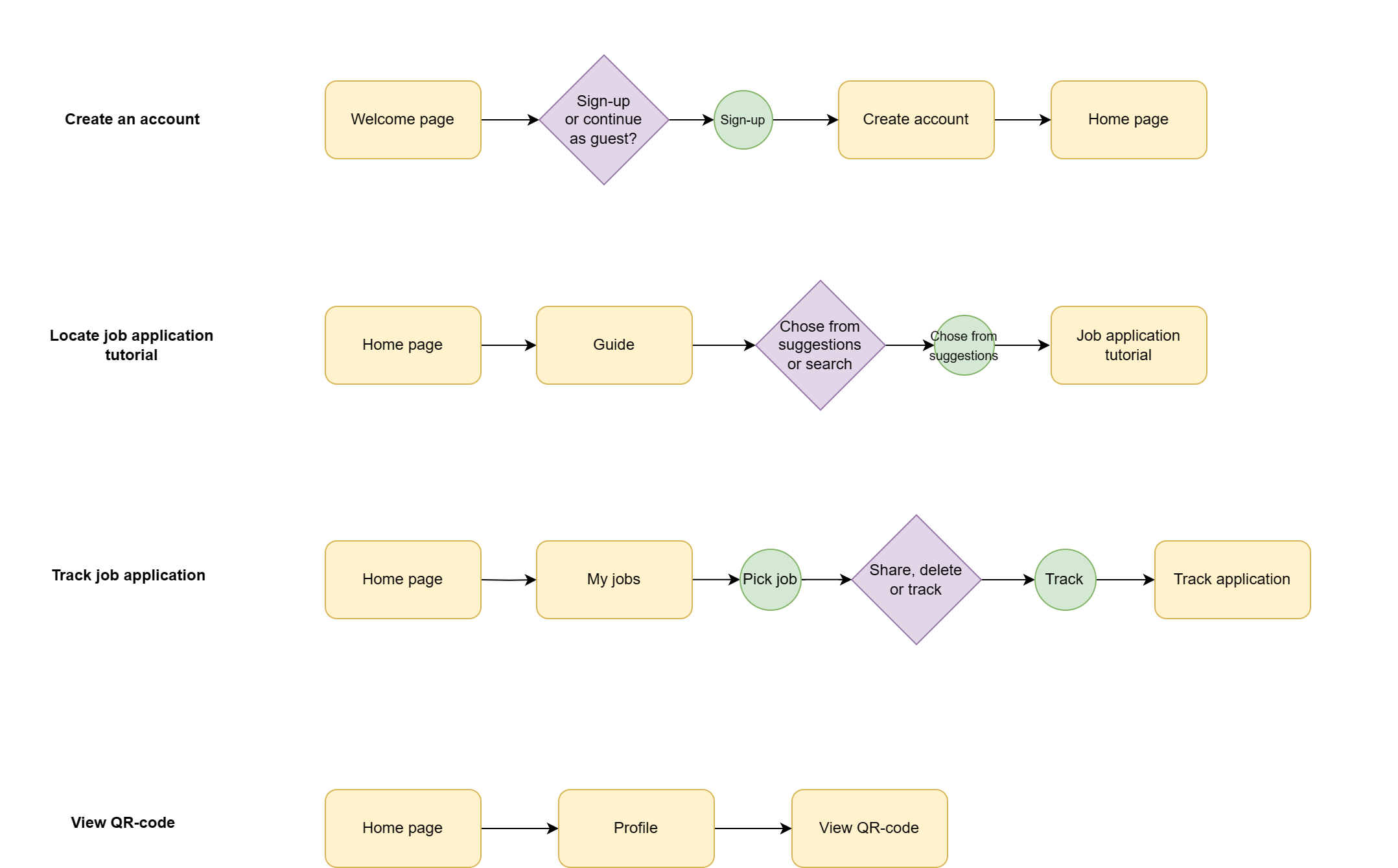
User Flows
To illustrate the user experience within the app, I developed user flows that demonstrate how users interact with key functionalities:
The main functions the user might want to experience are:
Apply for a job
Create an account
Locate a tutorial about job application
Track job application
View QR-code
Prototype & Test
Moodboard Exploration: Defining Color and Tone for the App
For the moodboard of the flexible job app, I chose imagery and UI elements that highlight energy and creativity, using a bold orange and purple color scheme to convey enthusiasm and innovation. This vibrant palette aims to create a welcoming and dynamic atmosphere, reflecting the app’s focus on flexibility and modernity.
Usability testing my first Low-Fidelity Iteration
Conducted formative, moderated, in-person usability tests with 5 participants using paper wireframes to evaluate user navigation and task completion. Key metrics included success rate, errors, time on task, user satisfaction, ease of use, and ease of finding information. Analyzed results to identify usability issues and implemented 3 major design improvements to enhance user experience.
Flexop: A New Dawn for Job Seekers
FlexOp is a user-centric job search platform that addresses job seeker challenges through personalized recommendations, flexible filtering, streamlined application processes, support tools, progress tracking, and an intuitive, user-friendly interface with guided workflows and flexible onboarding.
Enhancing Usability Through Second Test
Positive Feedback and Identified Vulnerabilities
Testing with Figma prototypes via Useberry revealed positive feedback but minor issues with tutorial visibility and job tracking. Recommendations included improving visibility of the tutorial icon, fixing inactive links, and simplifying the job tracking feature.
Key Takeaways: User-Centered Design Thinking
Creating an Innovative Job Search App
With user-centered design thinking, my goal was to develop an innovative job search app that empowers Norwegian job seekers with streamlined search, flexibility, transparency, and ongoing support.
Future Opportunities for Improvement
I realized that providing job seekers with more relevant job suggestions is crucial to reduce demotivation and prevent them from giving up on the app. Supporting job seekers and enhancing communication with employers through personalized feedback mechanisms and community forums are features that could reduce frustration and foster a supportive environment. These are considerations for future iterations.
Challenges and Lessons Learned
The research phase of this project took longer than planned due to delays caused by people being busy with work and other commitments, postponed interviews, one person cancelling, and waiting for replies. Additionally, despite posting the survey on social media with a note that it would only take five minutes to complete, few people were willing to take the survey. For future projects, I would start recruiting participants earlier and consider offering incentives to encourage more feedback. This approach would help gather necessary insights more efficiently and improve the overall design process.
Conclusion: Transforming the Job Market Landscape
Flexop represents a significant advancement in the job search experience for Norwegian job seekers, prioritizing user-centered design and continuous improvement to transform the job market landscape in Norway. Through the lessons learned in this project, future endeavors will benefit from more effective research strategies, ensuring even greater innovation and user satisfaction.

Thank you for reading! 😊
Below are more of my case studies — feel free to explore how I approach different challenges:
SkySmart
Travel app for Mobile and Smartwatch
AquaSense
A mobile app to save water
For more work inquiries, or to grab a coffee do email me at irene_luiten@hotmail.com ☕✨